- Главная
- Схемы подключения септиков
Схемы подключения септиков Астра в Туле
Подключение септиков Астра требует строгого соблюдения рекомендаций и правил производителя, которые изложены в паспорте изделия. Мы рекомендуем доверять установку оборудования профессионалам, во избежание повреждения оборудования и несчастных случаев. Для установки лучше обращаться к опытным специалистам, которые смогут учесть все особенности, обеспечить безопасность и установить септик согласно всем схемам подключения, обеспечив надежную бесперебойную работу септика Юнилос Астра на долгие годы.
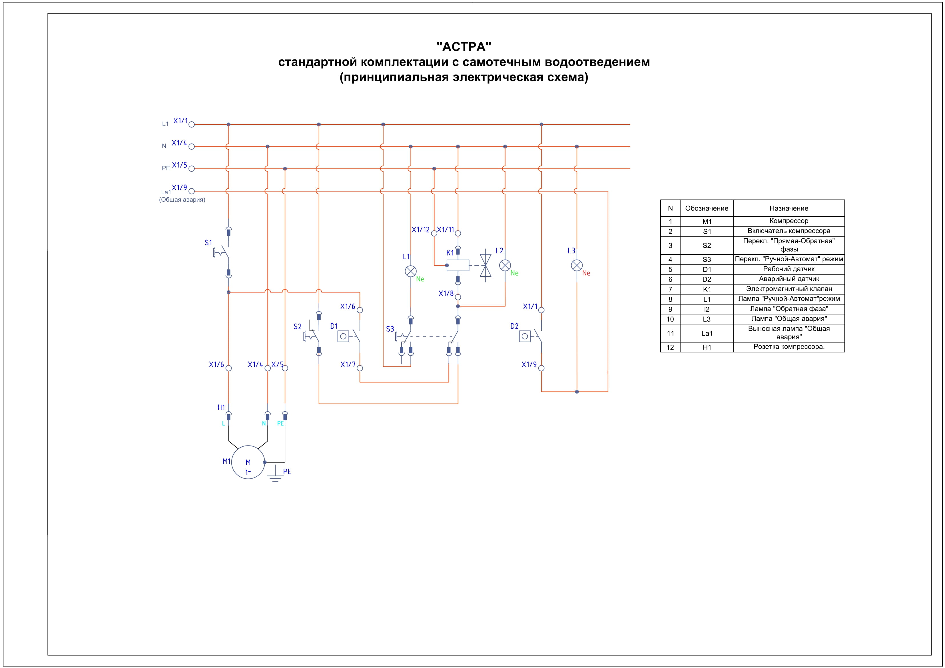
Электрические схемы подключения станций Астра стандартной комплектации с самотечным водоотведением
Электрические схемы подключения станций Астра стандартной комплектации с принудительным водоотведением
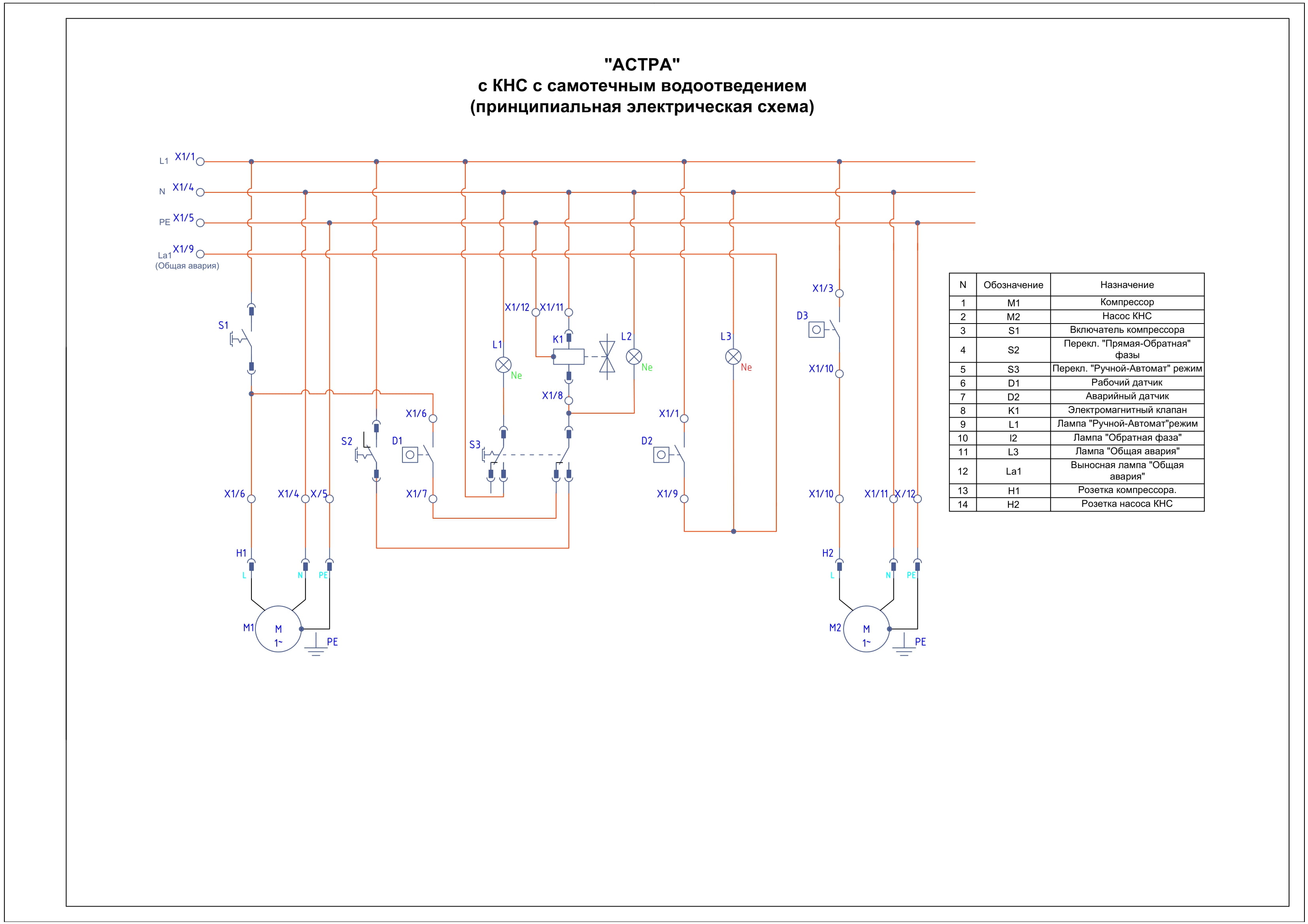
Электрические схемы подключения станций Астра с КНС, самотечным водоотведением
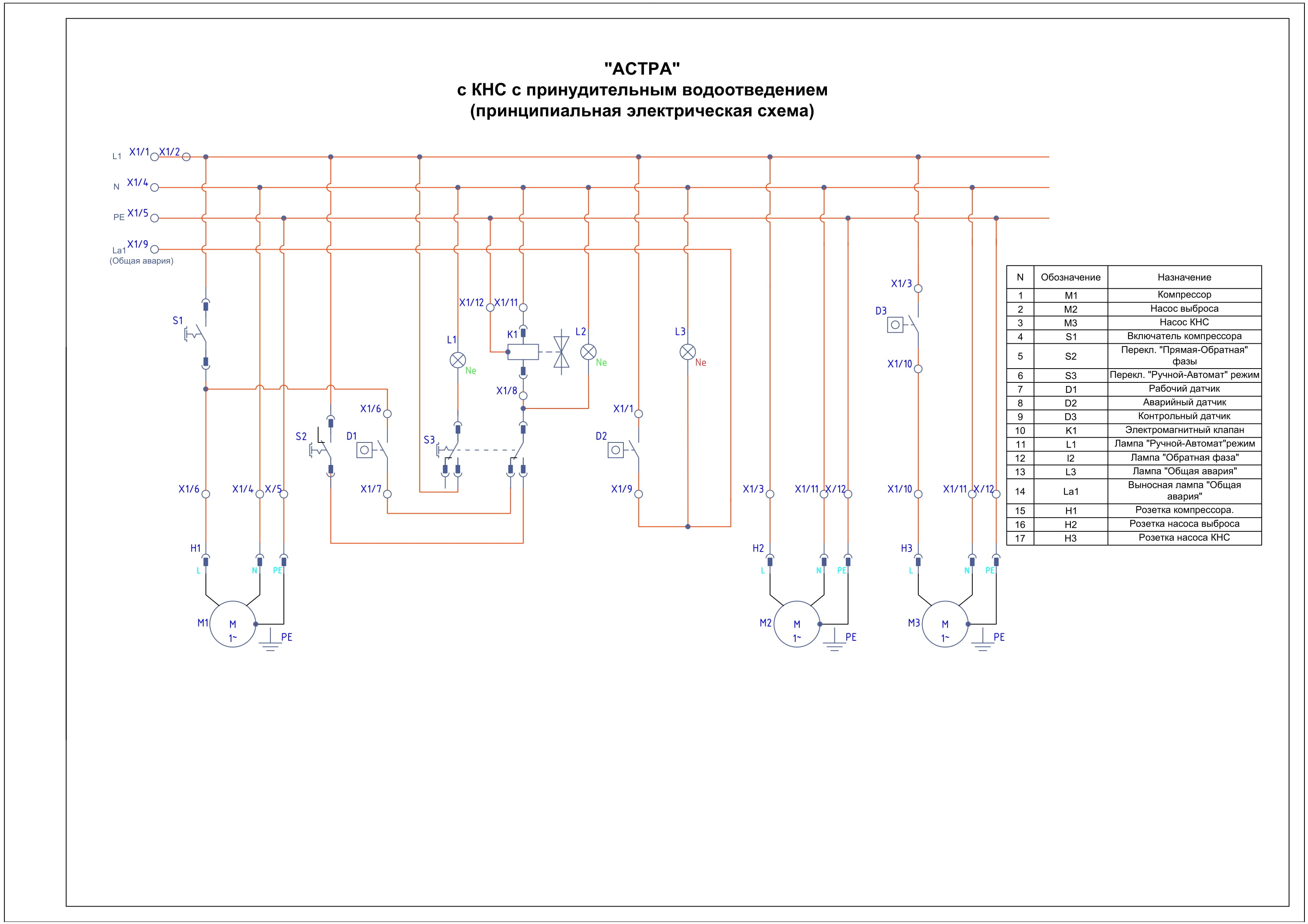
Электрические схемы подключения станций Астра с КНС, принудительным водоотведением
